High Power Dj Amps 2 Channel Amp Wiring Diagram

high power dj amps 2 channel amp wiring diagram
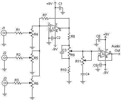
Mic Mixer With Echo Schematic Diagram | Circuit Diagram Images high power dj amps 2 channel amp wiring diagram
1000 watts audio amplifier circuit - Amplifier Circuits ... high power dj amps 2 channel amp wiring diagram
Any speakers that are less affected by the room? - AVS ... high power dj amps 2 channel amp wiring diagram
Misc Audio Tutorials, Circuits and Diagrams(Music ... high power dj amps 2 channel amp wiring diagram

High Power Dj Amps 2 Channel Amp Wiring Diagram


Please create a FREE ACCOUNT to continue reading or download !

Start Your FREE Month!!