Uml Block Diagram

uml block diagram
Loops uml block diagram
TMS Software | VCL, FMX, ASP.NET, .NET controls ... uml block diagram
Comp405: System Block Diagrams uml block diagram
Professional, flexible & beautiful UML content - Office Blogs uml block diagram
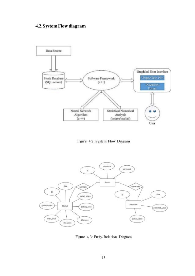
Stock Market Analysis and Prediction uml block diagram
게임 흐름 개요 | 언리얼 엔진 문서 uml block diagram
GpsNtp-Pi uml block diagram
UML - Wikiversity uml block diagram
Project Idea | Amanda: A Smart Enquiry Chatbot - GeeksforGeeks uml block diagram
Aditya Mandhare: SEM 6 COMP(MU):UML diagrams(online job ... uml block diagram
5 Steps to Draw a Sequence Diagram - YouTube uml block diagram
Rational Software Architect (RSA) Interactive and ... uml block diagram
Creational Design Pattern Series: Factory Method Pattern ... uml block diagram
Online Cab Booking System Java Project – 1000 Projects uml block diagram
SysML : les éléments graphiques du diagramme d'activité ... uml block diagram
ConceptDraw for Software and Database Design uml block diagram
yEd - Graph Editor uml block diagram
Free Flowchart Examples Download uml block diagram
Histograms Solution | ConceptDraw.com uml block diagram

Uml Block Diagram


Please create a FREE ACCOUNT to continue reading or download !

Start Your FREE Month!!