Encoder Wiring Diagram

encoder wiring diagram
Sew Eurodrive Motor Wiring Diagram encoder wiring diagram
JROK's RGB Component video Encoder encoder wiring diagram
Pira CZ Stereo Encoder for FM broadcasting encoder wiring diagram
Arduino LCD Tachometer RPM Meter 2.2Kw Spindle Demo - YouTube encoder wiring diagram
F1 Rim Guide -Part 2 « Marcushwang's web log encoder wiring diagram
2.Variador de Velocidad Micromaster 440 Control Analogo ... encoder wiring diagram
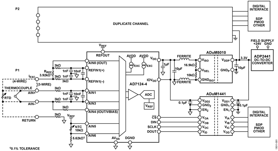
CN0376 Circuit Note | Analog Devices encoder wiring diagram
03-06 Silverado/Sierra Service 4 Wheel Drive message ... encoder wiring diagram
MS1/Extra Ignition Hardware Manual encoder wiring diagram
NX1P2 NX-series NX1P2 CPU Units/Features | OMRON ... encoder wiring diagram
Transfer Case Motor – 1999-2006 5.3L Chevy Silverado ... encoder wiring diagram
PLC S7-1200 input analog output 7-segment - YouTube encoder wiring diagram
arduino uno - Schematic for the adafruit motor shield v2.3 ... encoder wiring diagram
'98 Dodge Ram 2500 Dana 60 4x4 Troubleshooting - YouTube encoder wiring diagram
Everfocus PALUN Connect & Power-up IP devices Over Coax ... encoder wiring diagram
433M Arduino Remote Control UART PC USB RF Wireless Relay ... encoder wiring diagram
How to replace washing machine carbon brushes on a Bosch ... encoder wiring diagram
Permanent Magnet Motor Disassembled Closeup Stock Photo ... encoder wiring diagram
Symbols for processing plants in AutoCAD | CAD (156.3 KB ... encoder wiring diagram

Encoder Wiring Diagram


Please create a FREE ACCOUNT to continue reading or download !

Start Your FREE Month!!