Schematic Diagram Of Fm Radio

schematic diagram of fm radio
One Transistor FM Receiver (Ideal for FM transmitters ... schematic diagram of fm radio
FM Radio Transmitter circuit schematic diagram of fm radio
Fm crystal set with 1n34 germanium diode (Experimental ... schematic diagram of fm radio
Super Star 3900 Modificación - YouTube schematic diagram of fm radio
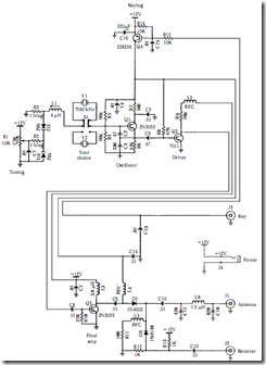
Radio Circuits Blog: Ramsey Electronics Model QRP-40 CW ... schematic diagram of fm radio
Stereo Power On But No Sound Fixed Custom Aftermarket Head ... schematic diagram of fm radio
9600 Baud Packet Radio Modem Design schematic diagram of fm radio
Home made One vacuum tube FM radio.. (6J1 ) - YouTube schematic diagram of fm radio
Testing MP3 Player Module Connected Arduino Nano Board ... schematic diagram of fm radio
New Electronics Workbench and Ham Radio Station - Work in ... schematic diagram of fm radio
How To Make A RF Transmitter And Receiver? - YouTube schematic diagram of fm radio
2004-2008 Acura TL Car Audio Profile schematic diagram of fm radio
Eton Satellit – Updated | radiojayallen schematic diagram of fm radio
CLARION Car Radio Stereo Audio Wiring Diagram Autoradio ... schematic diagram of fm radio
The Spirit Radio That Creeped Out Tesla Himself schematic diagram of fm radio
20,000 (20kV) stun gun - YouTube schematic diagram of fm radio
CB Radio - How to adjust modulation inside a CB Radio by ... schematic diagram of fm radio
STEREO HOOK UP ( Tuner EQ And Receiver Amp Wiring ) PART 1 ... schematic diagram of fm radio
Cushcraft Amateur Radio Antennas schematic diagram of fm radio
Seismic detector circuit diagram and instructions schematic diagram of fm radio

Schematic Diagram Of Fm Radio


Please create a FREE ACCOUNT to continue reading or download !

Start Your FREE Month!!