Logic Diagram High Level

logic diagram high level
WEB Based claim processing sytem SRS logic diagram high level
Transistor–transistor logic - Wikipedia logic diagram high level
Oracle Beehive Architecture logic diagram high level
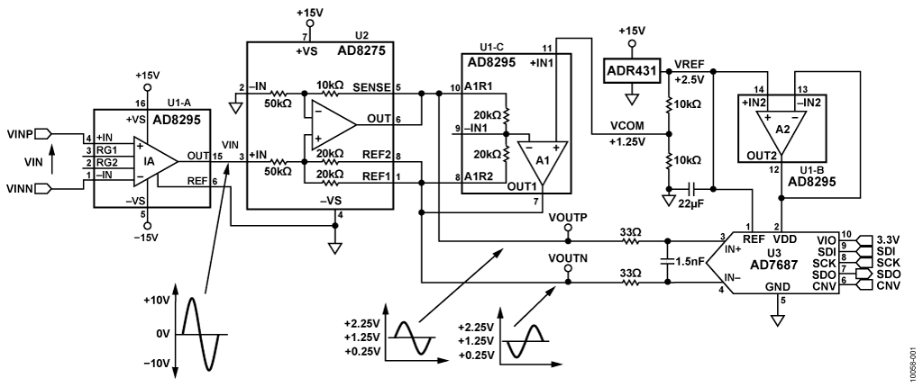
CN0225 Circuit Note | Analog Devices logic diagram high level
Welcome to Dynalogic Concepts logic diagram high level
How to create SysML diagrams in Modelio logic diagram high level
Nonvolatile infrared memory in MoS2/PbS van der Waals ... logic diagram high level
RS485/RS422 Transceivers Operate from 3V to 5.5V Supplies ... logic diagram high level
Data Warehouse Basics - Do You Need One? logic diagram high level
Introduction logic diagram high level
Wiring the NRF24L01 2.4GHz Radio as Remote Switching ... logic diagram high level
L298N Motor Driver Board - Geeetech Wiki logic diagram high level
Semi-log Graph Paper to download and print - Electronic ... logic diagram high level
Sound card - Wikipedia logic diagram high level
Table Styles in AutoCAD Electrical - AutoCAD Electrical logic diagram high level
Project Components logic diagram high level
Exploring the GPU Architecture and why we need it ... logic diagram high level
What is digital integrated circuits? - Polytechnic Hub logic diagram high level

Logic Diagram High Level


Please create a FREE ACCOUNT to continue reading or download !

Start Your FREE Month!!