Can Bus Diagram Ladder

can bus diagram ladder
Sujeción y canalización - Todo Ferreteria can bus diagram ladder
Equipment Grounding Conductors for Cable Tray Systems ... can bus diagram ladder
Electrical Installation Wiring Pictures: July 2011 can bus diagram ladder
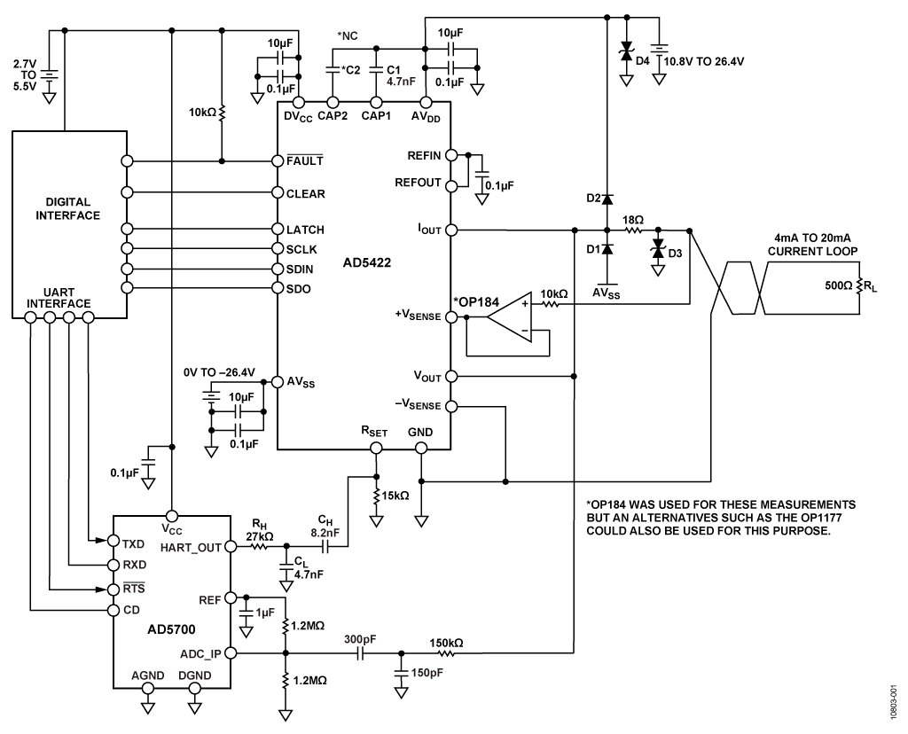
CN0278 Circuit Note | Analog Devices can bus diagram ladder
Big Data and Product Affinity can bus diagram ladder
CADclip - REVIT 2013 Cable Tray Tutorial and Tips - YouTube can bus diagram ladder
Electrical Relay Diagram & P&ID Symbols | Aneka Listrik can bus diagram ladder
Proportional control - Wikipedia can bus diagram ladder
PLC Ladder Logic Basics can bus diagram ladder
Architecture | AutoCAD Free CAD Block Symbols And CAD Drawing can bus diagram ladder
Gauteng power outages result of illegal connections and ... can bus diagram ladder
Reversing a 3 phase asynchronous motor using limit ... can bus diagram ladder
VW Beetle Airkewld Swing Axle Air Ride Kit - Bag Mockup ... can bus diagram ladder
Pin on Board and Batten Siding can bus diagram ladder
Electromagnetic Flow Meters Achieve High Accuracy in ... can bus diagram ladder
Art Morrison Enterprises - 1953-1962 GT Sport Corvette ... can bus diagram ladder
PLC SCADA DCS SIS ESD Field Instruments Training can bus diagram ladder
Chassis can bus diagram ladder
Assemblies of switchgear and control panels | EEP can bus diagram ladder

Can Bus Diagram Ladder


Please create a FREE ACCOUNT to continue reading or download !

Start Your FREE Month!!