Prophet Wiring Diagram

prophet wiring diagram
I Wuv U Mom | Wiring Diagram Database prophet wiring diagram
MASTER OF REALITY prophet wiring diagram
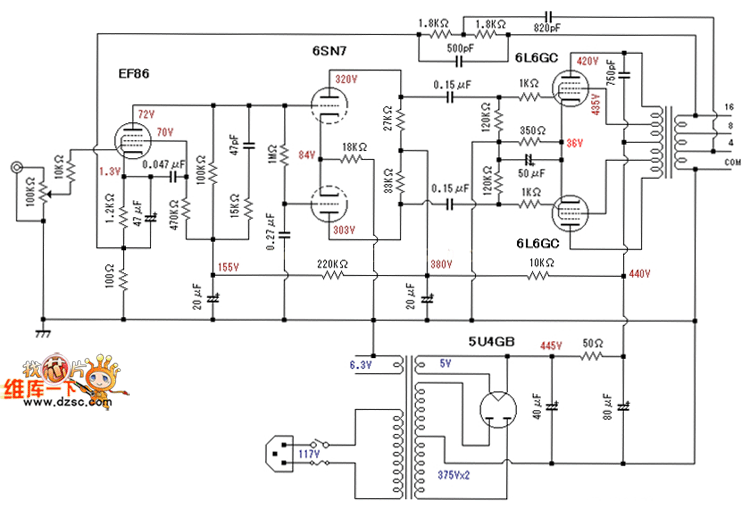
EF86+6SN7+6L6推挽电路图--电路图-技术资料-华强电子网 prophet wiring diagram
Index of /flat prophet wiring diagram
Several problems on Minimoog model D - Moog Music Forum prophet wiring diagram
Abraham Of Ur | Wiring Diagram Database prophet wiring diagram
All Circuits Are Busy - NYTimes.com prophet wiring diagram
ford f150 engine diagram 1989 | 1994 Ford F150 XLT 5.0 ... prophet wiring diagram
Mas Oraciones Catolicas La Magnifica prophet wiring diagram
Chevy 2 2l Engine Diagram | Motorcycle Pictures prophet wiring diagram
coach wallets mankind's prophet wiring diagram
'Bank aba finder'. 'microsoft route finder os postcode on ... prophet wiring diagram
Breitling for bentley motors automatic. bentley underwater ... prophet wiring diagram

Prophet Wiring Diagram


Please create a FREE ACCOUNT to continue reading or download !

Start Your FREE Month!!