Block Diagram Of Ic 0808 Dac

block diagram of ic 0808 dac
ECEN4618 DAC0808 data block diagram of ic 0808 dac
DAC0808 Pin Diagram, Features, Working & Datasheet block diagram of ic 0808 dac
DAC0808 Pin Diagram, Features, Working & Datasheet block diagram of ic 0808 dac
8 Pin diagram of DAC0808 | Download Scientific Diagram block diagram of ic 0808 dac
DAC0808 Technical Data block diagram of ic 0808 dac
How to use a DAC0808 with the arduino block diagram of ic 0808 dac
Interfacing technique with 8085- ADC[0808] block diagram of ic 0808 dac
A
DAC 0808 DATASHEET PDF block diagram of ic 0808 dac
Block Diagram of a Digital-to-Analog Converter | Download ... block diagram of ic 0808 dac
IC 1408 DAC Pin Diagram | Electrical Characteristics for ... block diagram of ic 0808 dac
ADC0808 Pin Diagram | Features | Operation | Interfacing block diagram of ic 0808 dac
AE&I: LESSON 21. Digital to Analog converter- transfer ... block diagram of ic 0808 dac
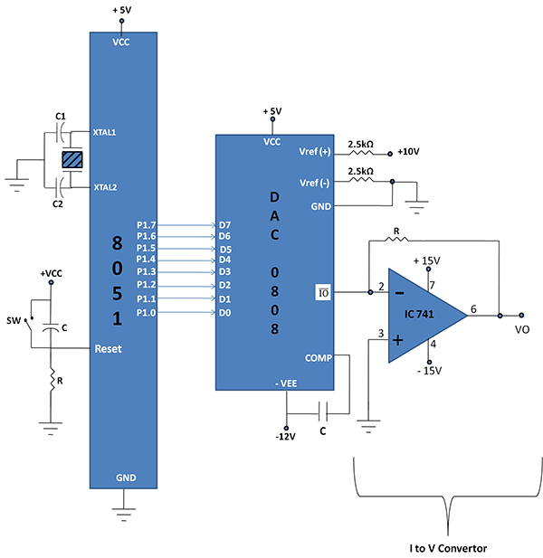
How to Interface DAC 0832 IC Based Module with 8051 ... block diagram of ic 0808 dac
Kevin's Blog: PIN DIGRAM & BLOCK DIAGRAM OF DAC0800 block diagram of ic 0808 dac
Cirrus Logic CS4354 DAC block diagram of ic 0808 dac
IC 1408 DAC Pin Diagram | Electrical Characteristics for ... block diagram of ic 0808 dac
The head unit: understanding car audio amplifier system ... block diagram of ic 0808 dac
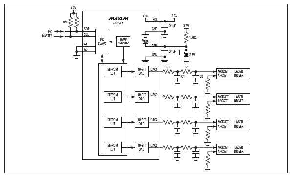
Maxim Integrated DS3911 I2C Quad DAC | Mouser block diagram of ic 0808 dac
A/D转换器adc0809与单片机接口功能电路程序 block diagram of ic 0808 dac
0808 Ic Internal Block Diadram - Circuit Diagram Images block diagram of ic 0808 dac
ESE206: Lab ADC and DAC block diagram of ic 0808 dac
Philips TDA1541 - A Monolithic Dual 16-Bit D/A Converter ... block diagram of ic 0808 dac
Kevin's Blog: PIN DIGRAM & BLOCK DIAGRAM OF DAC0800 block diagram of ic 0808 dac
8051 PROGRAMMING: Interfacing ADC0808 with 8051 ... block diagram of ic 0808 dac
Single-Chip Direct Digital Synthesis vs. the Analog PLL ... block diagram of ic 0808 dac
GO LOOK IMPORTANTBOOK: understanding of electronic ... block diagram of ic 0808 dac
ECEN4618 DAC0808 data block diagram of ic 0808 dac
Block diagram of SDR platform. RX, Receiver; TX ... block diagram of ic 0808 dac
Pin on Industrial Automation block diagram of ic 0808 dac
Function generator using 8051 block diagram of ic 0808 dac
What are the building blocks of high-definition audio ... block diagram of ic 0808 dac
ADC0808 - Simple Analoque to Digital Converter - Schematic ... block diagram of ic 0808 dac
Binary Weighted Resistor DAC | Analog-integrated-circuits ... block diagram of ic 0808 dac
Bits to Beams: RF Technology Evolution for 5G Millimeter ... block diagram of ic 0808 dac

Block Diagram Of Ic 0808 Dac


Please create a FREE ACCOUNT to continue reading or download !

Start Your FREE Month!!