Foxguard Car Alarm Wiring Diagram

foxguard car alarm wiring diagram
Alarme antivol modulaire foxguard car alarm wiring diagram
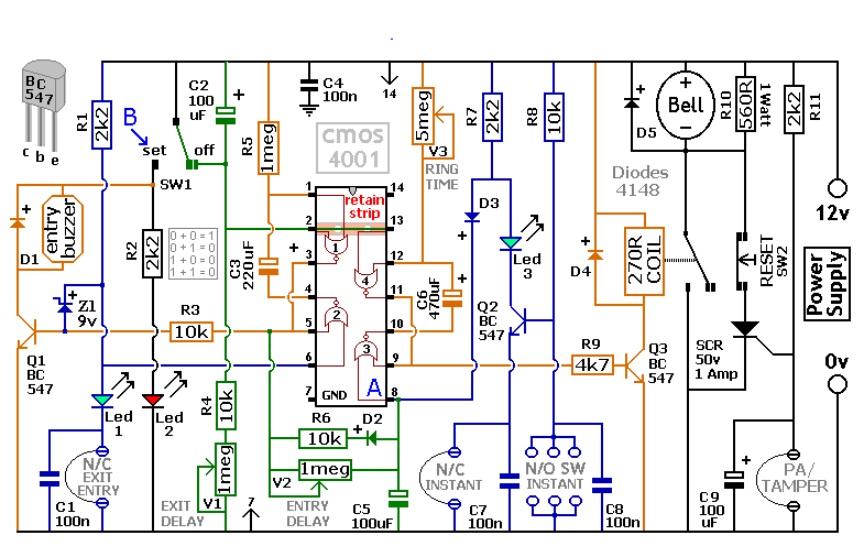
Burglar Alarm: Burglar Alarm Using Scr foxguard car alarm wiring diagram
Car Alarm Installation w/ Remote Start | Dodge Charger ... foxguard car alarm wiring diagram
e36 SURNE POTREBUJEM RADU ELEKTRIKARA OHLADOM GROUND ... foxguard car alarm wiring diagram
Index 99 - - Automotive Circuit - Circuit Diagram - SeekIC.com foxguard car alarm wiring diagram
How to build A Cmos 4060 Burglar Alarm - circuit diagram foxguard car alarm wiring diagram
Location Together With 2008 Bmw 328i Fuse Box Diagram ... foxguard car alarm wiring diagram

Foxguard Car Alarm Wiring Diagram


Please create a FREE ACCOUNT to continue reading or download !

Start Your FREE Month!!