Singer Ac Wiring

singer ac wiring
Installation and service manuals for heating, heat pump ... singer ac wiring
Century Ac Motor Wiring Diagram 115 230 Volts | Free ... singer ac wiring
Dayton Capacitor Start Motor Wiring Diagram | Free Wiring ... singer ac wiring
Singer 327K - 328K Sewing Machine Service Manual | Sewing ... singer ac wiring
Electric furnace, replace sequencer with contactor - YouTube singer ac wiring
MD QandA for Kenmore, Whirlpool, & Sears Central Vacuums singer ac wiring
Gear Motors singer ac wiring
Installation and service manuals for heating, heat pump ... singer ac wiring
Adjustable Power Supply 1.2 – 30V 5A using LM338 in 2019 ... singer ac wiring
Air Conditioner & Heat Pump classes, schools, education ... singer ac wiring
Schéma fonctionnel d'un lave linge singer ac wiring
Kenmore 158: Stepper Motor Max Speeds | The Smell of ... singer ac wiring
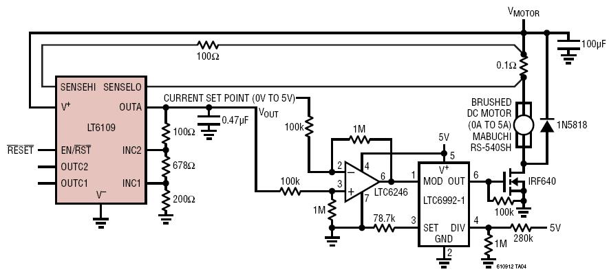
LT6109 Simplified DC Motor Torque Control Circuit ... singer ac wiring
Wireless Transmitter and Receiver using ASK RF Module singer ac wiring
The Gauge Shop - RECONDITIONED SMITHS AND JAEGER GAUGES singer ac wiring
R.I.P. Malcolm Young: the five best quotes I ever got from ... singer ac wiring
Buy Kevilton 4 Way Trailer Socket - 3m | Model KV-4WTS3M ... singer ac wiring
lucas DSB122C 407050 contact points for DKY4A DVXH6A ... singer ac wiring
The Shopping Cart : Geros1968 VINTAGE PARTS, Geros1968 ... singer ac wiring

Singer Ac Wiring


Please create a FREE ACCOUNT to continue reading or download !

Start Your FREE Month!!