4 Way Trailer Light Wiring Diagram

4 way trailer light wiring diagram
Tail Light Converter 4-way Plug (60
Trailer Wiring Harness Installation 2006 Dodge Ram ... 4 way trailer light wiring diagram
ORO Off Road Only LiteDOT Jeep LED Tail Lights 4 way trailer light wiring diagram
U-Haul: Trailer Light Power Module 4 way trailer light wiring diagram
7 Way universal bypass relay wiring diagram | UK-Trailer-Parts 4 way trailer light wiring diagram
44890 - 3 Pin Flasher, Variable-Load Electronic LED (Pilot) 4 way trailer light wiring diagram
Nissan Frontier Questions - How do i disable a gps in my ... 4 way trailer light wiring diagram
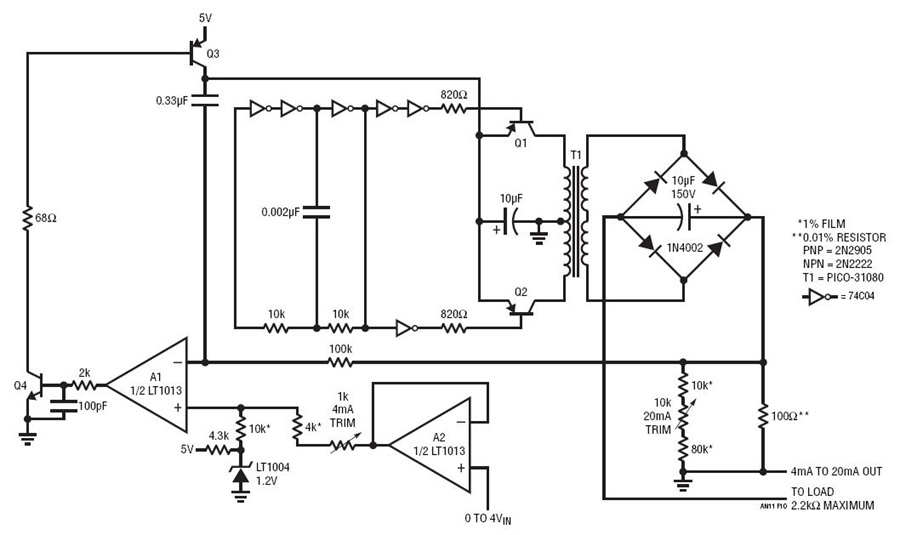
LT1013 4mA to 20mA Loop Transmitter Circuit Collection ... 4 way trailer light wiring diagram
Towbar wiring kit - installation manual [HD] - YouTube 4 way trailer light wiring diagram
How to Install Auxiliary Reverse Lights - YouTube 4 way trailer light wiring diagram
Solar Calculator and DIY Wiring Diagrams | Solar panels ... 4 way trailer light wiring diagram
how to fix your signal switch, or combo switch 1996 ford ... 4 way trailer light wiring diagram
Interior of Enclosed Trailer While Driving with ... 4 way trailer light wiring diagram
4x4 CHEVY TAHOE TRUCK OFFROAD DOOR LIGHT FIX , suburban ... 4 way trailer light wiring diagram
Camper Van Solar Panels & Electrical System [with Wiring ... 4 way trailer light wiring diagram
DADRL - How To Disable DRLs 4 way trailer light wiring diagram
RV Refrigerator Troubleshooting - YouTube 4 way trailer light wiring diagram
Computer Port Identification Chart 4 way trailer light wiring diagram
RV Hot Water Heater Bypass Valve and Drain Valve - RVshare.com 4 way trailer light wiring diagram

4 Way Trailer Light Wiring Diagram


Please create a FREE ACCOUNT to continue reading or download !

Start Your FREE Month!!