2012 Mcneilus Wiring Schematic

2012 mcneilus wiring schematic
Ford Mondeo Fuse Box Cigar Lighter | Avecdd Unix 2012 mcneilus wiring schematic
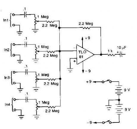
Index 10 - Audio Circuit - Circuit Diagram - SeekIC.com 2012 mcneilus wiring schematic
I have a 2002 lincoln ls, The drivers side seat will not ... 2012 mcneilus wiring schematic

2012 Mcneilus Wiring Schematic


Please create a FREE ACCOUNT to continue reading or download !

Start Your FREE Month!!