Tel Tac Wiring Diagram

tel tac wiring diagram
Tel Tac Oval Track Pro Digital Tachometer tel tac wiring diagram
Tel-Tac II Series Digital Tachometer - Hepfner Racing ... tel tac wiring diagram
Gauge tel tac wiring diagram
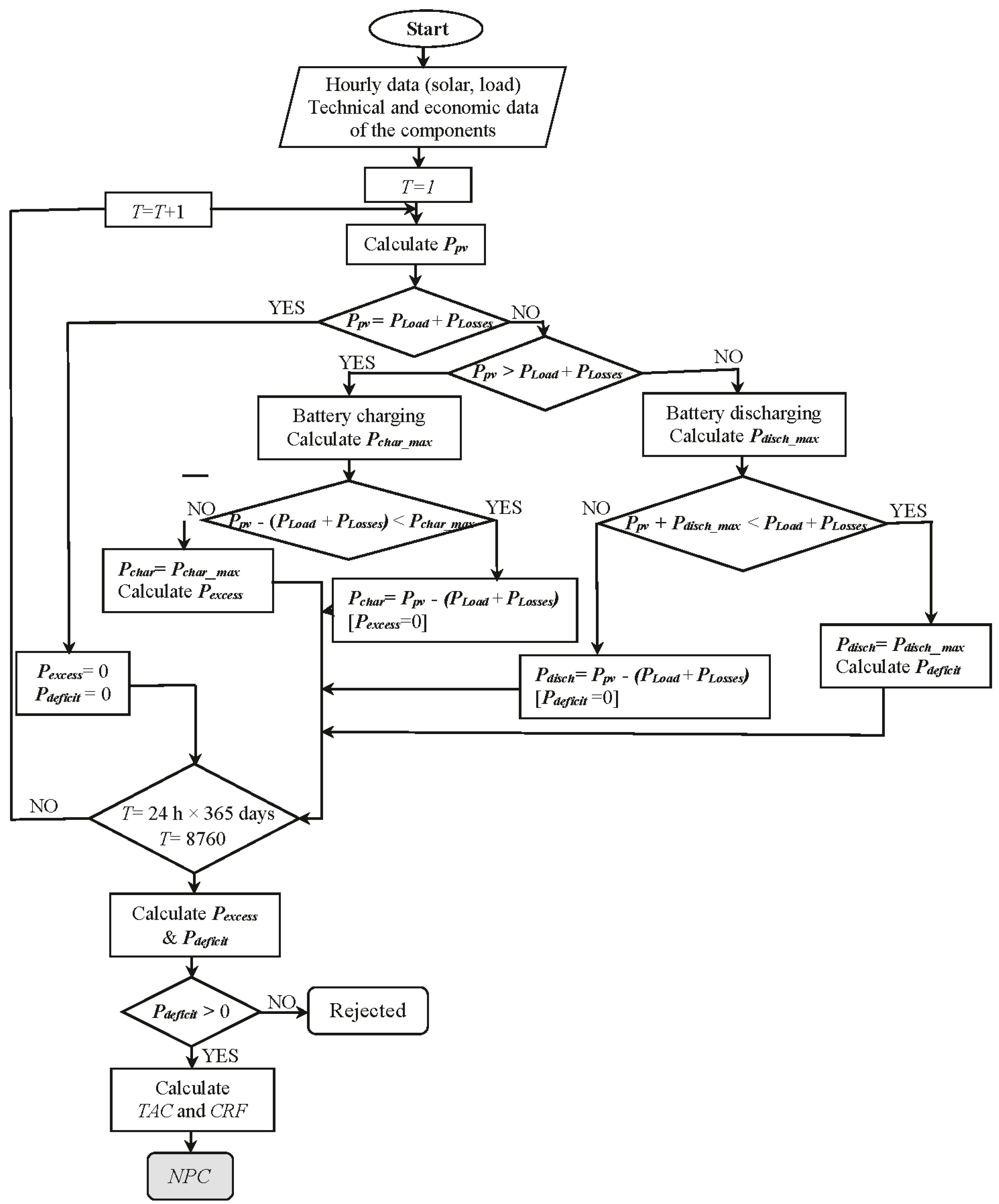
Energies | Free Full-Text | A Solar Energy Solution for ... tel tac wiring diagram
Tel Tac II Digital Tachometer - Free Shipping @ Speedway ... tel tac wiring diagram
Réparation d'un boiler/combiné tel tac wiring diagram
Tape Reel Packing 160gf Smd Smt Tact Tactile Switch Ts ... tel tac wiring diagram
4 Pin GM Module Back To Stock - MSD Blog tel tac wiring diagram

Tel Tac Wiring Diagram


Please create a FREE ACCOUNT to continue reading or download !

Start Your FREE Month!!