120v Led Night Light Circuit Diagram

120v led night light circuit diagram
LED‬ Lights Circuit | ‪#‎ElectronicsCircuit ... 120v led night light circuit diagram
PIR-8 DC 12V-24V 8A Automatic Infrared Motion Sensor PIR ... 120v led night light circuit diagram
Photocell based night light - Electronic Circuits and ... 120v led night light circuit diagram
Omvormers en netvervuiling - Zelf Energie Produceren 120v led night light circuit diagram
Simple LED Bulb Circuit 120v led night light circuit diagram
LED lampfromscrap - Electronic Circuits and Diagrams ... 120v led night light circuit diagram
Knight Rider LED Flasher - 555 & 4017 - YouTube 120v led night light circuit diagram
Lounge Chair Patio Patio Sliding Door Patio Furniture ... 120v led night light circuit diagram
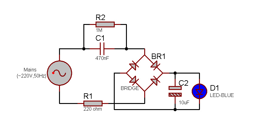
Flash an LED from ac-mains power | EDN 120v led night light circuit diagram
Drawbacks of Transformerless power supply – Mohan's ... 120v led night light circuit diagram
TechnonicBox: LED lit from Mains 120v led night light circuit diagram
Otras utilidades de la fotocélula (ideas) - Taringa! 120v led night light circuit diagram
Wiring a Photo cell. (Dusk to Dawn) - YouTube 120v led night light circuit diagram
HC-SR501 Motion sensor Arduino IR B (end 12/15/2022 7:15 PM) 120v led night light circuit diagram
Top Circuits Page 357 :: Next.gr 120v led night light circuit diagram

120v Led Night Light Circuit Diagram


Please create a FREE ACCOUNT to continue reading or download !

Start Your FREE Month!!