Lvd Circuit Diagram

lvd circuit diagram
Buy Mini 12V Programmable Low Voltage Disconnect LVD ... lvd circuit diagram
Battery under voltage protection circuit | Electronics Forums lvd circuit diagram
Low voltage differential signaling - Wikipedia lvd circuit diagram
Is the external pull-up on reset really needed? | AVR Freaks lvd circuit diagram
Open Programmer v0.5: Un Grabador de Pics Libre – El ... lvd circuit diagram
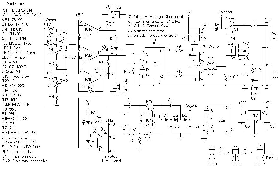
LVD1 - 12 Volt 15 Amp Low Voltage Disconnect lvd circuit diagram
Morningstar SunLight SL-20L-12V PWM Charge Controller ... lvd circuit diagram
Press Brake Operation Manual (2018 Updated) | MachineMfg lvd circuit diagram
Silicon Technology lvd circuit diagram
China Doxin Solar Power Inverter 12v 220v 5000w Circuit ... lvd circuit diagram
lcd - LVDS 30 pin cable confusion - Electrical Engineering ... lvd circuit diagram
GridFree měnič 1000W SUN-1000G (vstup 45-90V) - www.eskutr.cz lvd circuit diagram
Pengertian Dioda dan Fungsinya - Blog Lampu Utama lvd circuit diagram
AMERICA, CANADA (NEMA) 15A-250V (NEMA 6-15R) 6 OUTLET PDU ... lvd circuit diagram
CC 0-10V Dimming LED Driver - Smart Home - Yoswit.com lvd circuit diagram
8 function christmas lamp under Repository-circuits -36980 ... lvd circuit diagram
CC 0-10V Dimming LED Driver - Smart Home - Yoswit.com lvd circuit diagram
1.5M 70W Wide 6000K 7 Cores DALI Dimmable LED Linear, View ... lvd circuit diagram
Bticino | BTI-346000 lvd circuit diagram

Lvd Circuit Diagram


Please create a FREE ACCOUNT to continue reading or download !

Start Your FREE Month!!