Circuit Diagram Java

circuit diagram java
iCircuit Circuit Simulator App Example: SCR Tester - YouTube circuit diagram java
MOSFET working: Animation with Java applet simulation ... circuit diagram java
Summing Amplifier - Circuit Simulator circuit diagram java
APEX H.B.TEF V2 POWER AMP TES LOAD 3 OHM VOLTAGE 114VAC ... circuit diagram java
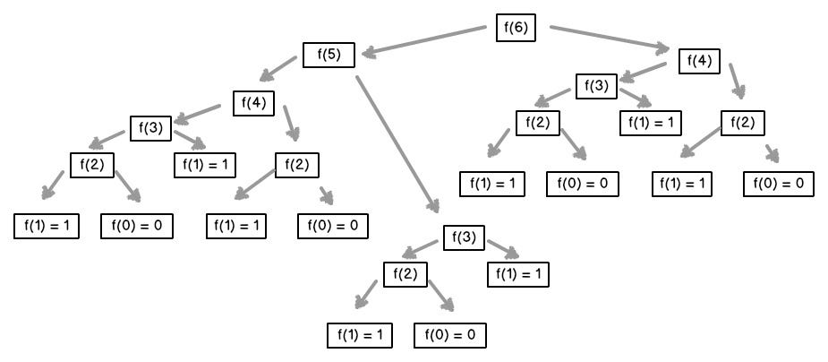
Recursive Fibonnaci Method Explained - Launch School - Medium circuit diagram java
Elektromotor - Wikipedia, den frie encyklopædi circuit diagram java
Managing kick/loss cycles in East Java - Drilling Contractor circuit diagram java
Touch Dimmer Circuit Using Triac | Circuit Diagram ... circuit diagram java
Factory Method vs Abstract Factory (again?) - DZone DevOps circuit diagram java
DIY Distance Measurement using GPS and ATmega328P - Best ... circuit diagram java
Index of /postpic/2011/05 circuit diagram java
High-Gain Preamplifier Circuit Using Single Transistor circuit diagram java
Flat Eric - SSTC Pancake Tesla Coil | Extreme Electronics circuit diagram java
Multiplexers | Digital Electronics - GeeksforGeeks circuit diagram java
Servo Motor Basics, Working Principle & Theory circuit diagram java
Digital Logic | Parallel Adder & Parallel Subtractor ... circuit diagram java
Electric Motor Control Circuit Training circuit diagram java
Digital logic | Encoder - GeeksforGeeks circuit diagram java
OCR Optical Character recognition using VB.net and Arduino circuit diagram java
Arduino Radar Project - YouTube circuit diagram java

Circuit Diagram Java


Please create a FREE ACCOUNT to continue reading or download !

Start Your FREE Month!!