Incremental Encoder Wiring Diagram

incremental encoder wiring diagram
Inkrementalgeber Signale: HTL (Push-Pull) oder TTL (RS422) incremental encoder wiring diagram
QA Wiring incremental encoder wiring diagram
How to Configure an AKD Drive with a Single Ended ... incremental encoder wiring diagram
Rotary Encoders | Tienda y Tutoriales Arduino incremental encoder wiring diagram
Het Nederlandstalig Arduino forum - Bekijk onderwerp ... incremental encoder wiring diagram
Arduino Rotary Encoder Wiring incremental encoder wiring diagram
Drehgeber oder: Bau eines digitalen Servos mit einem ... incremental encoder wiring diagram
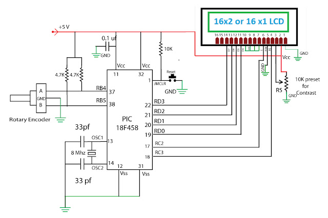
Embedded Engineering : Rotary Encoder Interfacing with PIC ... incremental encoder wiring diagram
Encoders | Optical and Magnetic, Incremental and Rotary incremental encoder wiring diagram
Arduino + 2A Motor Shield + Encoder Motor | Tutorials of ... incremental encoder wiring diagram
Was ist das für ein Bauteil? - Mikrocontroller.net incremental encoder wiring diagram
Arduino Rotary Encoder Circuit Tutorial - YouTube incremental encoder wiring diagram
Machine Making incremental encoder wiring diagram
2.Variador de Velocidad Micromaster 440 Control Analogo ... incremental encoder wiring diagram
Control a Stepper Motor using Arduino and Rotary Encoder ... incremental encoder wiring diagram
RDE Manual - Empire Magnetics Inc. incremental encoder wiring diagram
AMI SITE MAP Heidenhain Encoders Vision Systems Vermont ... incremental encoder wiring diagram
Arduino Wiring for Ultrasonic & Motors | Learning Robotics incremental encoder wiring diagram
Pt100 RTD Temperature Transmitter, pt 100 transmitter ... incremental encoder wiring diagram
Audio Processor Circuit incremental encoder wiring diagram

Incremental Encoder Wiring Diagram


Please create a FREE ACCOUNT to continue reading or download !

Start Your FREE Month!!