Automotive Diagrams Author At Wiring Page

automotive diagrams author at wiring page
Gm Wiring Diagram Legend - bookingritzcarlton.info automotive diagrams author at wiring page
Automotive Wiring & Electrical Systems Volume 2 ... automotive diagrams author at wiring page
Gallery - BMW Repair Manual - BMW 7 Series (E32): 1988 ... automotive diagrams author at wiring page
Twin Batteries - The Fishing Website : Discussion Forums ... automotive diagrams author at wiring page
Symtec Heated Grip Wiring Diagram automotive diagrams author at wiring page
Parasitic draw diagnostic strategies - Automotive Service ... automotive diagrams author at wiring page
Haynes Online Auto Repair Manual automotive diagrams author at wiring page
Solenoid Wiring Diagram automotive diagrams author at wiring page
Electromagnetic field detector :: circuit diagrams automotive diagrams author at wiring page
DIY Toyota Camry Radiator Replacement (With Video ... automotive diagrams author at wiring page
Toyota A340E automatic transmission D3 oil level circuit ... automotive diagrams author at wiring page
36V electric car battery charger circuit diagram - Battery ... automotive diagrams author at wiring page
XSARA saloon car key forgotten alarm and transponder ... automotive diagrams author at wiring page
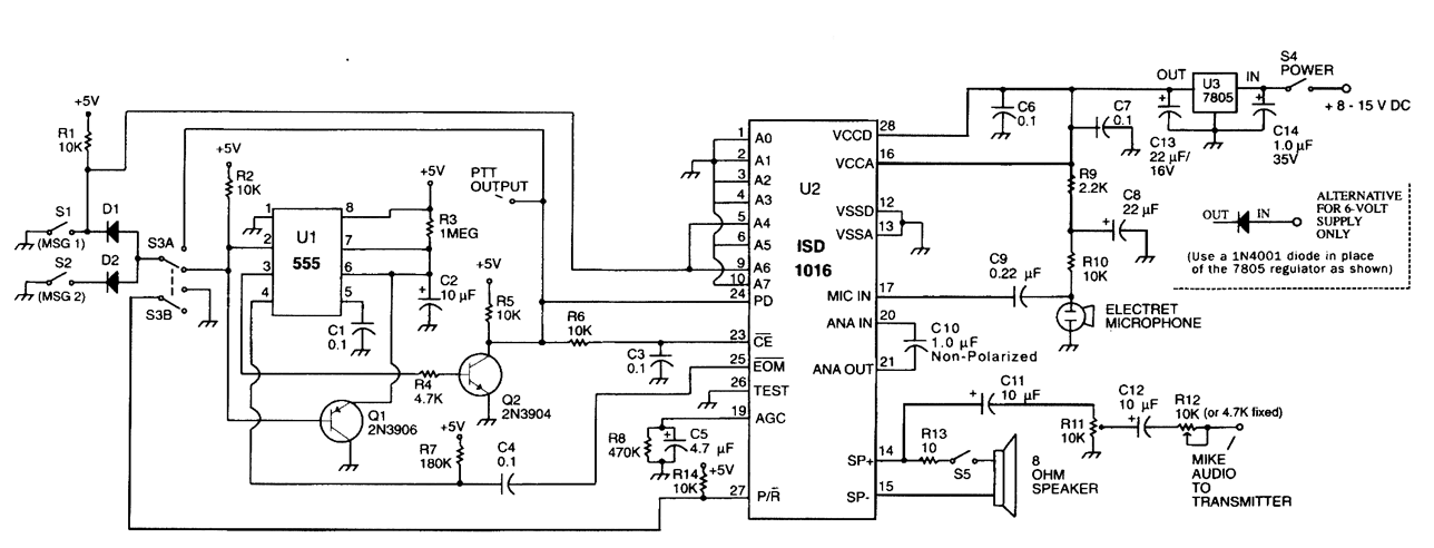
VOICE_IDENTIFIER_FOR_HAM_RADIO_USE - Communication_Circuit ... automotive diagrams author at wiring page
Xinmei VL-95Q electric rice and porridge cooker circuit ... automotive diagrams author at wiring page
Jeep Wrangler Automotive Repair Manual: Models Covered ... automotive diagrams author at wiring page
Guitar Preamp automotive diagrams author at wiring page
ALLDATA - Metropolitan Library Service Agency (MELSA) automotive diagrams author at wiring page
Civic EG :: View topic - '92-'95 Civic Fuse Box Diagrams ... automotive diagrams author at wiring page

Automotive Diagrams Author At Wiring Page


Please create a FREE ACCOUNT to continue reading or download !

Start Your FREE Month!!