Bachmann Decoder Wiring Diagram

bachmann decoder wiring diagram
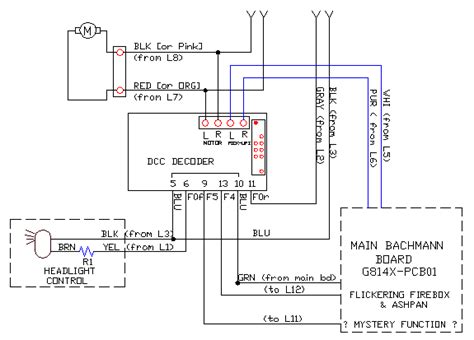
Bachmann 3 truck Shay decoder installation - myLargescale ... bachmann decoder wiring diagram
Lgb Train Wiring Diagrams | Wiring Library bachmann decoder wiring diagram
DCC Lighting (fitting to split chassis BachFarr model) bachmann decoder wiring diagram
Hornby Dcc Wiring Diagram bachmann decoder wiring diagram
Thomas and James Tips bachmann decoder wiring diagram
21-Pin MTC to 8-Pin DCC Plug Adaptor Pin-out & Wiring ... bachmann decoder wiring diagram
Install a Soundtraxx Tsunami, GN-1000 in an HO Scale ... bachmann decoder wiring diagram
DCC Decoder Wiring Diagrams for Non-DCC Ready Locomotives ... bachmann decoder wiring diagram
RX600 Series CAN API - RX Blog - Blog - RX Blog - RenesasRulz bachmann decoder wiring diagram
Forums LR PRESSE • Voir le sujet - couleurs decodeur bachmann decoder wiring diagram
Explain Decoder Mechanical Electrical ~ wiringelc bachmann decoder wiring diagram
AHM Big Boy 4-8-8-4 - HO-Scale Trains Resource bachmann decoder wiring diagram
A-Train Systems - A-TRACK - Your DCC Buddy bachmann decoder wiring diagram
Repair Manual Page set for the Lionel 2035 (1950-51) 675 ... bachmann decoder wiring diagram
The capacitors are the yellow devices on the motor. bachmann decoder wiring diagram
Repair Manual Page set for the Lionel 665, 685, 2055 ... bachmann decoder wiring diagram
Hornby R2426. 46201
InterMountain HO EMD GP10 Paducah, ESU LokSound, Illinois ... bachmann decoder wiring diagram

Bachmann Decoder Wiring Diagram


Please create a FREE ACCOUNT to continue reading or download !

Start Your FREE Month!!