Vt Commodore Wiring Diagram

vt commodore wiring diagram
VT commodore DFI module wiring diagram | P & G Motors vt commodore wiring diagram
VN Commodore wiring diagrams | Just Commodores vt commodore wiring diagram
Complete Wiring Diagrams For Holden Commodore VT, VX, VY ... vt commodore wiring diagram
How to remove a Holden VT - VZ Comm door trim aka ... vt commodore wiring diagram
VZ (VY?) Holden Commodore Reset The Service Reminder HD ... vt commodore wiring diagram
How To:Commodore Big 3 Upgrade & High Output Alternator ... vt commodore wiring diagram
Commodore VT V6 fault code check - YouTube vt commodore wiring diagram
Holden Commodore VY 2003 Fuse Box/Block Circuit Breaker ... vt commodore wiring diagram
Dodge Ram 1500 Fuel Pump Wiring Diagram - Wiring Forums vt commodore wiring diagram
Ford EA AB ED Falcon Fairmont Smartlock Module Repair - No ... vt commodore wiring diagram
What is a Relay? How does a Relay works! - YouTube vt commodore wiring diagram
Ford F150 High Beam problem FIXED - YouTube vt commodore wiring diagram
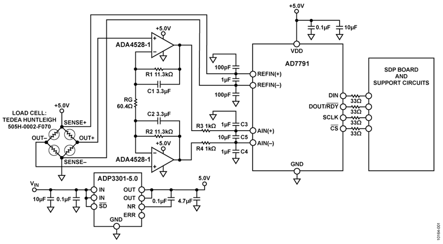
Weigh Scales | Analog Devices vt commodore wiring diagram
How to Replace Blower Motor Resistor 95-00 Chevy Tahoe ... vt commodore wiring diagram
Toyota Hilux 2008 2TR-FE – ECU swap | P & G Motors vt commodore wiring diagram
How to replace TPS 1988 Honda CRX Si 88 Throttle Position ... vt commodore wiring diagram
Corsa ignition switch replacement - YouTube vt commodore wiring diagram
Adjusting a Hand Brake on a car - YouTube vt commodore wiring diagram
Mazda Protege engine code p0300 repair - YouTube vt commodore wiring diagram

Vt Commodore Wiring Diagram


Please create a FREE ACCOUNT to continue reading or download !

Start Your FREE Month!!