Electric Ke Box Wiring Diagram

electric ke box wiring diagram
Automatic Emergency Light ke Wiring Connection kaise kare ... electric ke box wiring diagram
wire-diagram | B&B Electrical electric ke box wiring diagram
Rangkaian Remote Kontrol Lampu | Panduan Teknisi electric ke box wiring diagram
Penyakit motor tua: lampu redup, klakson sember. Ini ... electric ke box wiring diagram
Cara Kerja Jockey Pump dalam Sistem Fire Hydrant electric ke box wiring diagram
150cc GY6 Engine Information Archives - Buggy Depot ... electric ke box wiring diagram
2e carb model engine wiring loom for sale | Tongaat ... electric ke box wiring diagram
Sahrul RAMadhaN: Cara testing ELCB dan grounding instalasi ... electric ke box wiring diagram
MEMBUAT ALAT PEMBALIK MOTOR BLDC ~ Electric Art- Bogipower.com electric ke box wiring diagram
termostato eletronico e relé – Confraria do Ferro de Soldar electric ke box wiring diagram
Control Tutorials for MATLAB and Simulink - Motor Position ... electric ke box wiring diagram
Using the DHT11 humidity/temperature sensor with the ... electric ke box wiring diagram
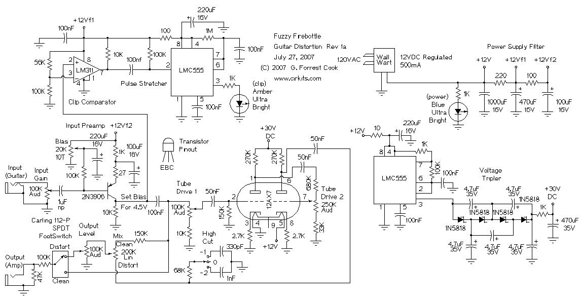
GuitarTech: November 2010 electric ke box wiring diagram
| Repair Guides | Bosch K-jetronic (cis) Fuel Injection ... electric ke box wiring diagram
Terminal connection for induction motor - Electrical ... electric ke box wiring diagram
102 103 104 Gas Engine Difficult or Slow to Start | Fuel ... electric ke box wiring diagram
Controlling A Solenoid Valve With Arduino - BC Robotics electric ke box wiring diagram
ITB users - what do you do for throttle linkage? - Pelican ... electric ke box wiring diagram
Mitsubishi Pajero 2.0 1985 | Auto images and Specification electric ke box wiring diagram
What can be removed under the hood? - GBodyForum - '78-'88 ... electric ke box wiring diagram

Electric Ke Box Wiring Diagram


Please create a FREE ACCOUNT to continue reading or download !

Start Your FREE Month!!