Magnetek Power Converter Wiring Diagram

magnetek power converter wiring diagram
Magnetek 6409 Wiring Diagram Gallery magnetek power converter wiring diagram
Magnetek Power Converter 6345 Wiring Diagram Gallery ... magnetek power converter wiring diagram
Magnetek 6409 Wiring Diagram Gallery magnetek power converter wiring diagram
Power Up! How to Upgrade Your RV's Magnetek Converter magnetek power converter wiring diagram
Progressive Dynamics Converter Install - YouTube magnetek power converter wiring diagram
New or used Power converter? - CamperCommunity Forums magnetek power converter wiring diagram
6345 Power Converter Wiring Diagram Elegant | Wiring ... magnetek power converter wiring diagram
Elixir to Boondocker Main Board Upgrade magnetek power converter wiring diagram
Parallax® 8355 - 8300 Series 55A Power Center Converter ... magnetek power converter wiring diagram
Centurion 3000 cs xl problem - Sunline Coach Owner's Club magnetek power converter wiring diagram
RV Battery Chargers | ModMyRV magnetek power converter wiring diagram
Water Softener Hookup Diagram magnetek power converter wiring diagram
Fanuc Rj3 Controller Wiring Diagram magnetek power converter wiring diagram
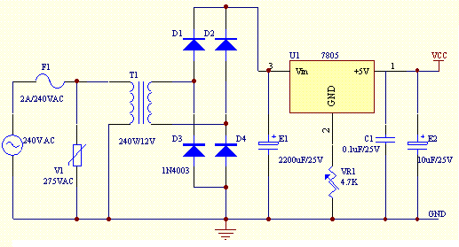
MALAYALAM SAHAYI +96560352404: BASIC ELECTRONICS magnetek power converter wiring diagram
Parallax 500-12 P24 50 Amp Distribution Panel magnetek power converter wiring diagram
Understanding the Fuse Components of an RV Distribution Panel magnetek power converter wiring diagram
Installation of welding gun and wire | Kemppi Kempomat ... magnetek power converter wiring diagram
Saftronics VG10 - Basic Connection Diagram (Source Logic ... magnetek power converter wiring diagram
AC/DC Electrical Panel/Wiring Set Up For a Tiny House or ... magnetek power converter wiring diagram

Magnetek Power Converter Wiring Diagram


Please create a FREE ACCOUNT to continue reading or download !

Start Your FREE Month!!