Sram Timing Diagram

sram timing diagram
Using Nonvolatile Static RAMs - Application Note - Maxim sram timing diagram
Different Types of RAM (Random Access Memory ) - GeeksforGeeks sram timing diagram
컴퓨터를 만듭시다. 어때요~ 참 쉽죠? (8) | KLDP sram timing diagram
6-transistor SRAM cell | Download Scientific Diagram sram timing diagram
Memoria DDR: cómo elegirla correctamente tras la llegada ... sram timing diagram
Brompton Folding Bicycle - Variable 2x3 Speed ... sram timing diagram
5. Transmisión por engranajes. sram timing diagram
Single data rate — Wikipédia sram timing diagram
8086 - 80386SX 16-bit Memory Interface sram timing diagram
시프트 레지스터 - 위키백과, 우리 모두의 백과사전 sram timing diagram
Instruction Set Architecture sram timing diagram
Figure 1: MPC5674F block diagram sram timing diagram
Memory Types sram timing diagram
SPI daisy chain read receive from slave - Electrical ... sram timing diagram
Cassette C-200 CW/S/CS | Thetford sram timing diagram
AUTOSAR | Microchip Technology sram timing diagram
FPGA Vs ASIC – A few key differences | allthingsvlsi sram timing diagram
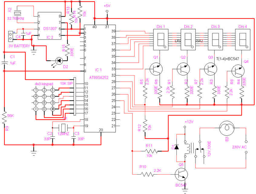
Microcontroller Based Project on Automatic School Bell Timer sram timing diagram
Does RAM clock speed have an impact on gaming? | Digit sram timing diagram

Sram Timing Diagram


Please create a FREE ACCOUNT to continue reading or download !

Start Your FREE Month!!